全国服务热线400-0357-616
服务热线400-0357-616
首页>>案例展示>>产品案列
清仓机组在灵石地区使用反馈
清仓机组咸阳燕家河使用反馈
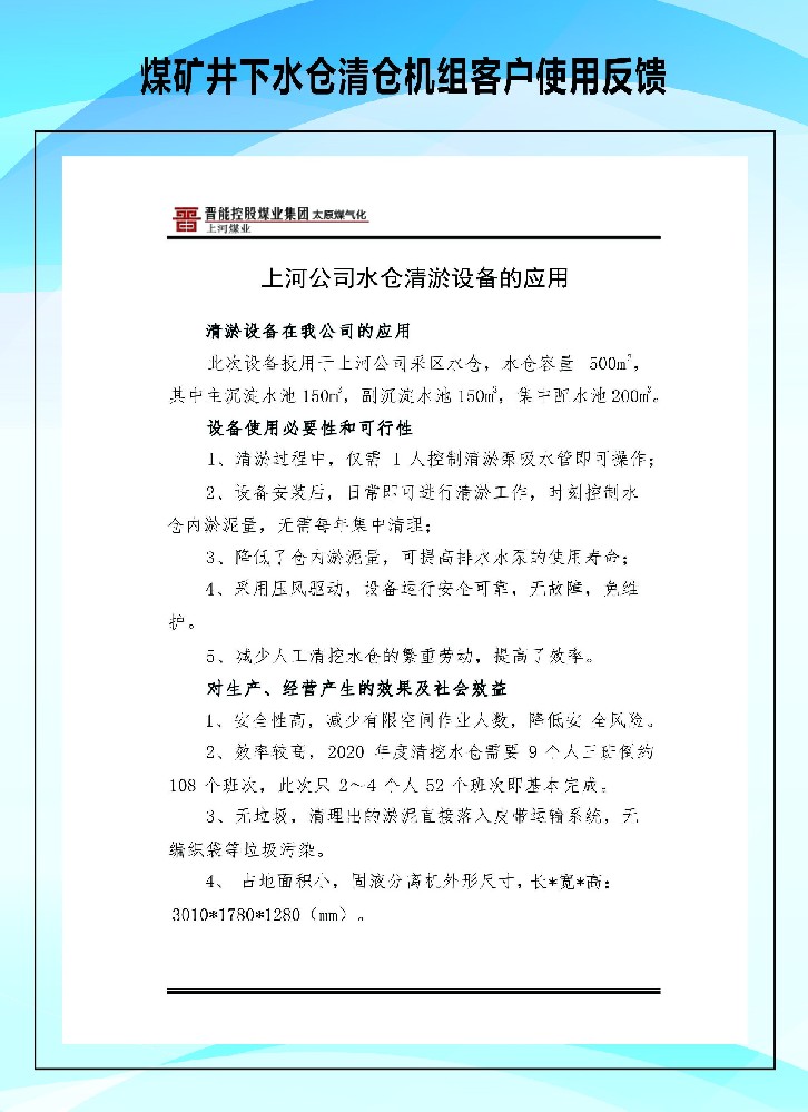
清仓机组在翼城上河煤矿使用反馈
气动注液泵在华阳集团使用反馈
QQ咨询
联系电话
微信扫一扫
返回顶部